Friday, 20 December 2013

WHAT WE CAN LEARN FROM WEST



I had six month training in Germany from the period May to October 2013. I can simply say it has been fabulous.  The approach and confidence what I had was different before and after Germany station.  In the period of 6 months, I had a really good learning time from both professional and personal point of view and it has brought in a quite a lot of transformational change in the way I perceive things now. My Major Learnings are given as below.

Projects and Tasks
Projects and tasks are given in such a way that the activity is independent. The dependence on other people is less.  Timeline of projects and tasks are defined taking in to consideration all risks and the capacity of the employee.  

Trainings
Germans  have a well defined training program for any trainee who joins the department.  Trainings are given based on the profile defined for the trainee. Along with this an overview is given on all the processes and functional area of the department.  What I really enjoyed the most was the Mandatory Shop floor rotation every trainee has to undergo.  It gave me a very good understanding of the product and was of great help in my day to day work. Also during my discussions with manufacturing and sales team, I could relate about the component or pumps being spoken about. 

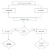
Effective Meetings
The Meetings are conducted in a highly professional manner. The meetings start and end at time. There is a very well clear defined objective of the meeting and the same is obtained at the end of the meeting. Also Whenever I required support from people, if it would take more than 5-10 mins of their time, then a meeting time is called for as they would have planned for some other activity at the same time. Every person has his/her calendar time blocked so that he/she can plan for their tasks.  I really liked this approach.
We could have lunch with other people in the canteen during lunch hours. This is not taken in negative way as personal space is given to us, which can be taken as otherwise in India.

Knowledge Sharing
The impartation of knowledge transfer from one to another is really well directed.  Sharing of knowledge allows the imparter to move from one department to another.  People are reluctant to share knowledge in India. Sharing of knowledge leads to insecurity among people. 

Discipline
Working with Germans, brings in lot of discipline within one self.  Germans speak straight and do not beat around the bush. Talks are limited but meaningful.  The office life and private life is separated and is different.

Communication and transparency
I am amazed with the level of communication and transparency in Germany.  Whether it is top down or bottom up approach, we always knew the relevance of message being conveyed.  Even during our weekly department meetings, group leader tells us about his important upcoming activities and meetings so that department can work towards it. Also at the same time our activities are discussed for the week and support is provided or given wherever required. If there is an important assignment from the management, the deadlines are discussed and message is passed on to the team. There is openness among people on various topics which leads to a healthy communication.

Leave Policy
If anyone wants to take leave in the department, he/ she informs in advance about it to group leader.  Group leader is happy as the information is given in advance.

Proxy setup
Germans have a well defined proxy system, where any employee can take leave for various reasons without the work of the plant being affected.  Another fascinating point is that an employee is not disturbed if he/ she is on leave as it is considered as their personal time.
SAYING NO

When we have more work than the normal capacity hours, we can approach our supervisor and communicate the same. He then goes through the task what we have and redistributes the work based on his understanding. This is well appreciated if we inform the same in advance and not at the end moment.  In India, saying no means that either people don’t work or are inefficient. Saying no could lead to various problems in India.

E-Mail and Follow-ups
Another interesting learning curve is that a reply will be obtained from the person even if we have not met him/her.  I have never had any problems with regards to follow up of emails or other information. The information was received timely.
People from the plant or even the HR provide information within 8 working hours. If the requirement takes time, then e-mail is sent specifying by when such information would be provided. In India, you have to personally go and see the person to get the information. Even after 10 reminders information may still not be available.  Follow-ups lead to unnecessary wastage of time and money

Conclusion
Personally I have learnt a lot for my own day to day activities, from washing and ironing cloths, cooking food to travelling the world. It has broadened my horizon and thinking. I believe, 6 months of German Experience has enriched me to see India and life from a different perspective.  It has been an amazing journey. I would like to thank everyone who made this possible.

Friday, 13 December 2013

SOCIAL NETWORKING



Social networking seems to be the latest buzz in e-network.  It’s everywhere. Today it is an inevitable and an invincible part of our lives.  This has happened or rather happening because it helps us to connect to family, friends living in different parts of world.  We are able to know what they are doing in terms of personal and professional achievements.  There may be people with whom we would have lost contact at childhood as they would have moved to another place. It gives a great sense of joy and happiness when we are able to connect to them after many years of being away from each other. 

With the help of social networking, students are able to organise events, alumni’s are able to have reunion, corporates are able to launch their products/ services in big scale, social activists can bring the whole country together.  Social networking has matured and gone a long way beyond connecting friends and family.

It is also a medium where the service provider garners business revenues through advertising.  Companies use this medium to nullify the negative images spread by media.   Many people use this platform to find jobs and obtain recommendations on same. LinkedIn is one famous site for the same. It has opened doors of opportunity for many. It is also a tool which people use it for brand building of self.  Through social networking it created awareness among people of the wrong doings by agencies (Lokpal bill movement) and people (Nirbhaya case). 

It is of paramount importance that social networking is used in rightful manner as misuse of it could lead to serious repercussions with the Cyber Act in place. Be safe than sorry.
Social networking is here to stay.

Friday, 6 December 2013

EFFECTIVE MEETINGS



Meetings! We have it almost every other day in our professional life. Meetings play a very important role in shaping the organization and reflecting the character of a person. Meetings help the organization take appropriate decisions at the right time. The question is how effective are meetings in today’s set up?

Many meetings in various forums are not effective and incur a wasteful expenditure of time and money. Meetings are called for by the organizer and not attended by the participants. Most of the time, organizer of the meeting is required to call the participants when the meeting time officially starts as they are not present in the meeting room. There are cases where meeting, starts later than the scheduled time and goes on and on without discussing the purpose of meeting. Meetings are ineffective when the objective of the meeting is not achieved at the end of the meeting. Organizer and the participants have to ensure that the objective is achieved so as to help move forward in the desired direction.  There are cases where the organizer of the meeting is not aware whether the participant will be available for meeting as there has been no acceptance or decline of meeting request. There are cases where the key participant declines the meeting request at the end moment, due to which the meetings have to be called off.  The above inefficiencies lead to wastage of time and hence the person is required to work beyond the legal business hours.

How do we ensure that effective meeting takes place? Well, for an effective meeting, the following points have to be taken care of:
1.      Organizer must have a clear defined objective and agenda for the meeting.
2.      Organizer has to steer the direction of meeting towards the desired objective with a conclusion.
3.      Organizer has to ensure that necessary infrastructure is in place for the meeting.
4.      Participants of the meeting must give an acceptance or decline request confirming their availability in the meeting.
5.      Participants must ensure that he/she is present on time so as to avoid delay in meeting.
6.      If after accepting the meeting request and due to some unavoidable circumstances, participant is not able to be present in the meeting, then he/she shall communicate in advance to the meeting organizer.
7.      Participants must also ensure that the objective of meeting is obtained at the end of the meeting else it will lead to wastage of time.
8.      Organizer and the participant must keep their cell phones on silent so as to avoid any interruptions during the meeting.
9.       Minutes of meeting must be sent within 48 hours to the concerned people.


If people take appropriate steps to ensure the effectiveness of meeting, it will help the organization to succeed and take appropriate business decisions.

Saturday, 16 November 2013

INDIA- PERSPECTIVE FROM OUTSIDE




I have lived in India all my life and am currently in Germany for a short term assignment. During this time, I have also used the opportunity to explore different parts of Europe and meet new people.  I am amazed by the infrastructure and amount of easiness in doing different things in Europe.  

During my journey and interaction to various places, I met many people. There were two common views about India. One by people who had visited India and the others who have not. 

The people who had visited India, were amazed by India's history, culture and diversity. I met a person in Amsterdam , who told me about his experience in India. He was in Pune for four months working in an NGO. He was fascinated by India’s history in Ajantha and Ellora caves, Old forts, 1000 year old temples, the Indian rituals, friendliness, Indian Food and last not the least, the festivals of India.   It gave me a great sense of joy to Know that this Spanish guy enjoyed his stay and is willing to come back to India if he receives another opportunity. Similarly, there are others who have given me the same point of view. 

On the other Hand I have also met people who have not been to India. They have heard only terrible views about India from Media and Television series. It’s sad, but that’s the truth. Today we get to hear about Rape, poverty, deteriorating Indian economy, corruption and scandals about India.  Witnessing all the above issues from Germany, has not been good for India, but thats the whole damn truth of the other side of India.  We are being plagued by so many diseases. These diseases have to be eliminated and cured for a better India. 

India is developing or rather I say was developing. Many tourists are scared and are not willing to travel to India because they fear their own safety. Many foreign male tourist on advice of their better half do not prefer to visit India and instead choose some other tourist destination in world.  This situation has arised mainly by the role the Media has played and behaviour of few people have brought us nothing but only shame. 

Highlighting the issues is important so as to bring awareness among people, but should not be that it pulls down the country in front of others. These issues must be addressed quickly and guilty must be punished else it will not be long before India is in doldrums.